2025年09月25日 星期四
红旗区欢迎您
无障碍浏览
首页
优米手机官网app
优米手机app
乡镇街道动态
部门动态
国务院信息
优米体育中心官网下载手机版
政务服务
政民互动
在线访谈
nba有米直播
nba优米直播
umi官网登录入口
政务服务“好差评”
lol悠米cos
app优米
当前位置:
首页
>
专题专栏
>
公告公示
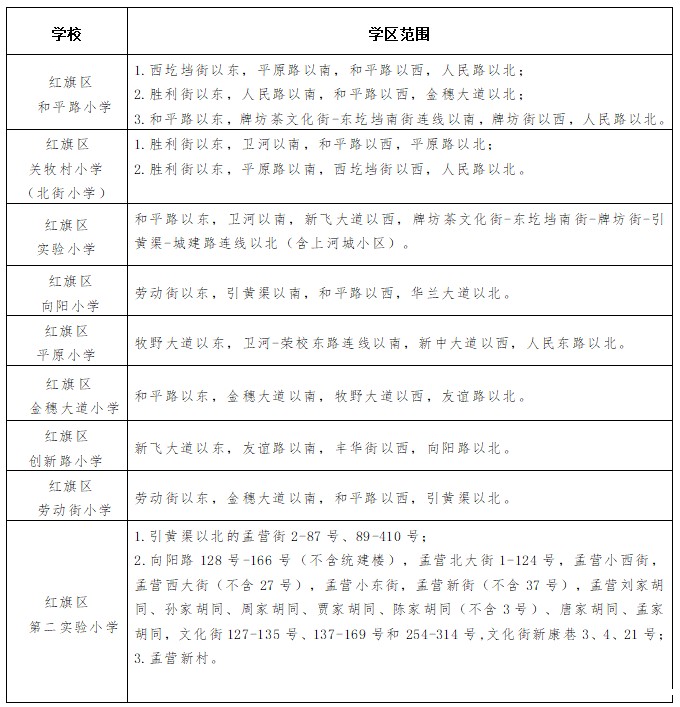
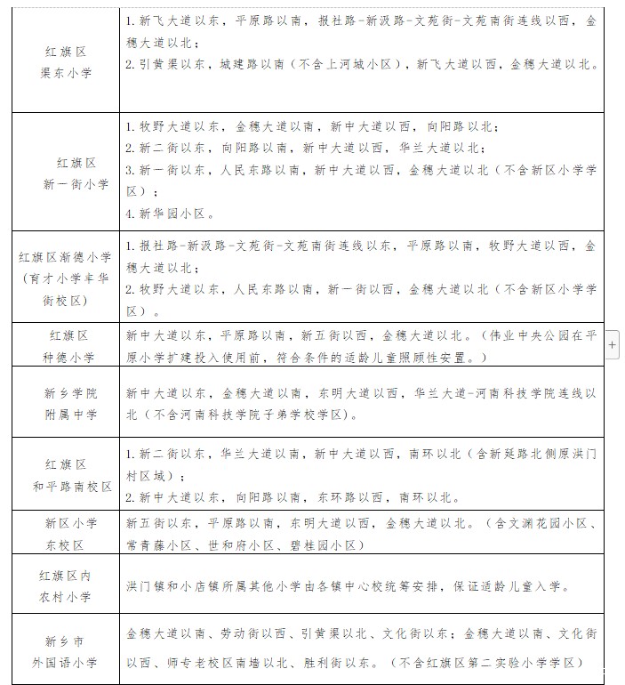
2023年红旗区小学学区范围
发布时间:2023-08-10
来源:
访问量:24598
分享:
附件下载:
2023年红旗区小学学区范围
上一篇:
红旗区民政局关于注销民办非企业单位登记的公告
下一篇:
2023年8月10日建设项目环评文件受理公示
返回列表
map